Unità D'italia Mappa Concettuale . Il Risorgimento

Shorthanded Sixers Blow Out Bulls In Unlikely Win Thanks To Big Performances From Bradley, Howard And.

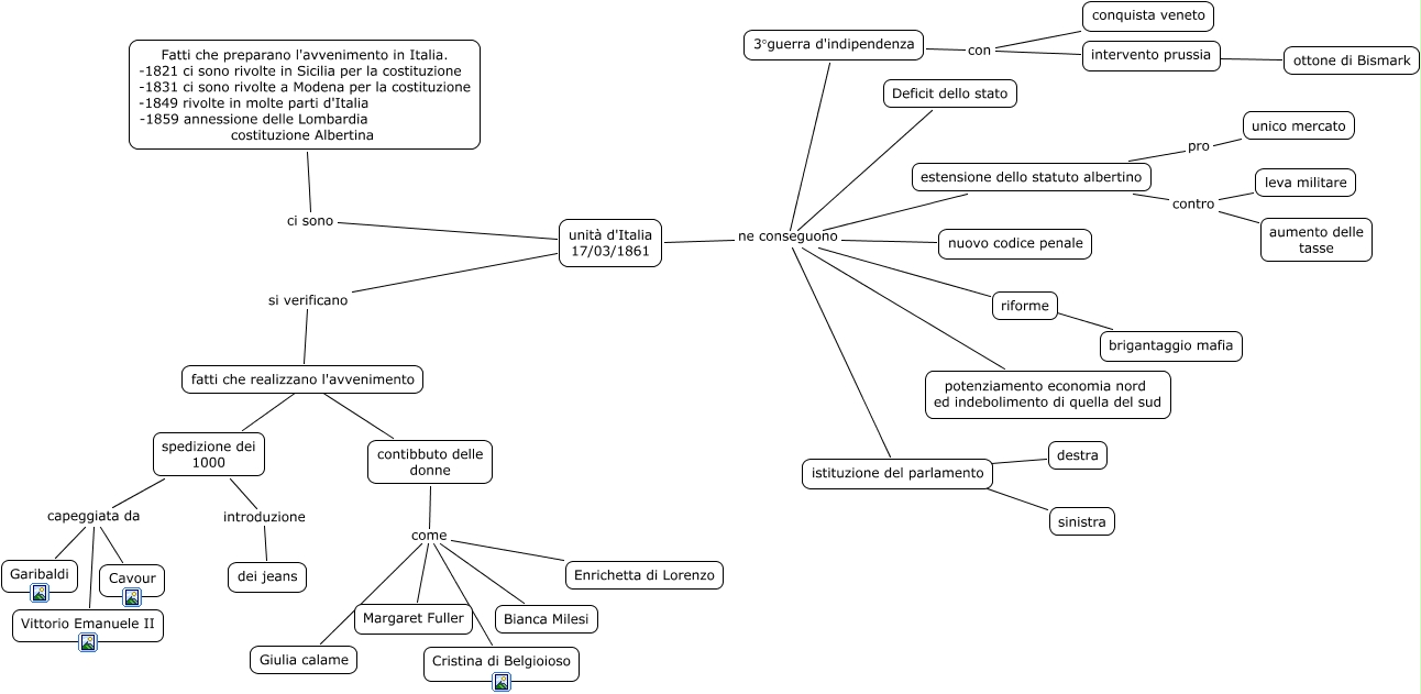
Unità D'italia Mappa Concettuale. Crea mappe concettuali e presenta la tua idea e scopri come fare una mappa concettuale personalizzata con canva. 2386x2563 / 1,56 mb vai alla mappa. Dal 1861 al 1876 l'italia fu governata dai liberali moderati di ispirazione cavouriana. Nasce il regno d'italia, che durerà fino al 2 giugno del 1946, data in cui il nostro paese diventerà una repubblica. La mappa concettuale è la rappresentazione grafica della rete di relazioni tra più concetti, a partire da quello dall'iniziale. Mappa concettuale per l'esame di terza media che descrive tutti i collegamenti delle materie con argomento principale l'unità d'italia. Formazione della società nazionale (sotto l'impulso di daniele manin, garibaldi etc.) il cui scopo è unificare l'italia sotto la guida del piemonte liberale e mettere da parte le dispute tra liberali e democratici. Mappa concettuale unità d'italia, appunti di storia contemporanea. La politica di cavour e l'unita' d'italia. Il regno d'italia è proclamato dopo i plebisciti, il 17 marzo 1861. See more of mappa concettuale on facebook. Le mappe servono per rappresentare in un grafico le proprie conoscenze intorno ad un argomento specifico secondo un principio cognitivo di tipo costruttivista. Mappa concettuale è un servizio per tutti gli studenti che hanno bisogno di rappresentare graficamente le proprie conoscenze. Vittorio emanuele ii di savoia viene proclamato re d'italia. Clicca per vedere in grande.

Unità D'italia Mappa Concettuale : Mappe Storia - Storia Contemporanea : Italia Dopo L'unita'; Destra E Sinistra Storica | Libro Di ...

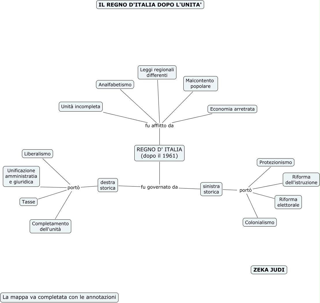
Mappa concettuale: dopo l'unità d'Italia. Nasce il regno d'italia, che durerà fino al 2 giugno del 1946, data in cui il nostro paese diventerà una repubblica. La politica di cavour e l'unita' d'italia. Formazione della società nazionale (sotto l'impulso di daniele manin, garibaldi etc.) il cui scopo è unificare l'italia sotto la guida del piemonte liberale e mettere da parte le dispute tra liberali e democratici. Clicca per vedere in grande. See more of mappa concettuale on facebook. Mappa concettuale è un servizio per tutti gli studenti che hanno bisogno di rappresentare graficamente le proprie conoscenze. 2386x2563 / 1,56 mb vai alla mappa. La mappa concettuale è la rappresentazione grafica della rete di relazioni tra più concetti, a partire da quello dall'iniziale. Mappa concettuale unità d'italia, appunti di storia contemporanea. Mappa concettuale per l'esame di terza media che descrive tutti i collegamenti delle materie con argomento principale l'unità d'italia. Il regno d'italia è proclamato dopo i plebisciti, il 17 marzo 1861. Crea mappe concettuali e presenta la tua idea e scopri come fare una mappa concettuale personalizzata con canva. Le mappe servono per rappresentare in un grafico le proprie conoscenze intorno ad un argomento specifico secondo un principio cognitivo di tipo costruttivista. Dal 1861 al 1876 l'italia fu governata dai liberali moderati di ispirazione cavouriana. Vittorio emanuele ii di savoia viene proclamato re d'italia.

Italia Unita - Lessons - Tes Teach | Servizio militare, Esercito, Combattimento
Italia Unita - Lessons - Tes Teach | Servizio militare, Esercito, Combattimento from i.pinimg.com
(i documenti complementari, cos'è un concetto? Mappe concettuali con immagini per capire, studiare, ricordare e presentare un argomento. Alcune volte queste sono chiamate unità semantiche o unità di significato. La polis, l'acropoli, le attività che svolgevano, l'arte della ceramica e altro. 2386x2563 / 1,56 mb vai alla mappa. Clicca per vedere in grande. Mappa concettuale unità d'italia, appunti di storia contemporanea.

Mappa concettuale unità d'italia, appunti di storia contemporanea.

Sono anche probabilmente le più usate perché se c'è un sistema che viene insegnato a partire dalla scuola media è proprio quello delle mappe. Prima di iniziare, vediamo come era divisa l'italia prima dell'unità, attorno al 1815: (i documenti complementari, cos'è un concetto? Clicca per vedere in grande. Sono anche probabilmente le più usate perché se c'è un sistema che viene insegnato a partire dalla scuola media è proprio quello delle mappe. Il risorgimento italiano è il processo storico che portò all'unità d'italia (regno d'italia). È facile, veloce e gratis. Generalmente una mappa è costituita da nodi concettuali ognuno dei quali è volto alla rappresentazione sintetica di un concetto. Come realizzare una mappa concettuale. Mappe concettuali sulla nascita del fascismo. Vittorio emanuele ii di savoia viene proclamato re d'italia. Benito mussolini, i fasci di combattimento, le spedizioni punitive. Le mappe servono per rappresentare in un grafico le proprie conoscenze intorno ad un argomento specifico secondo un principio cognitivo di tipo costruttivista. Qual è la latitudine e la longitudine e dove è l'italia sulla mappa di google? Nasce il regno d'italia, che durerà fino al 2 giugno del 1946, data in cui il nostro paese diventerà una repubblica. Unity of italy square) is the main square in trieste, a seaport city in northeast italy. Mappa concettuale è un servizio per tutti gli studenti che hanno bisogno di rappresentare graficamente le proprie conoscenze. Mappa concettuale ✓ le mappe concettuali sono schemi, rappresentazioni grafiche di un'idea o un insieme di esse, in cui troviamo due. Quali sono le problematiche che incontra il nuovo stato?, fantastica mappa concettuale a video che si crea dinamicamente e ha un commento audio di sottofondo, assolutamente da non. Una mappa concettuale che mostra le caratteristiche chiave delle mappe concettuali. La mappa seguente sintetizza la storia della cee (dal 1957 al 1992) e della ue (dal 1992 ad oggi) e mette in evidenza le principali caratteristiche di ognuna delle due organizzazioni (e quindi le differenze tra le due). Mappa d'italia con un search engine. Unità d'italia e unificazione tedesca: Il regno di sardegna (governato dal re vittorio emanuele i, insieme al piemonte). L'ideazione delle mappe concettuali, nasce dagli studi sulla memoria ed affronta il problema dell'apprendimento meccanico, mettendo in risalto che la conoscenza non è solo costituita da concetti. Cosa sono le mappe concettuali. Le proposizioni sono due o più concetti collegati da parole in una unità semantica. See more of mappa concettuale on facebook. Mazzini, garibaldi, cattaneo, gioberti e cavour. Mappa concettuale sull'unita' d'italia per esame 3 media? Mappa concettuale unità d'italia, appunti di storia contemporanea.

Unità D'italia Mappa Concettuale - Fare Mappe Concettuali Ti Aiuta A Rappresentare Insieme I Concetti Essenziali In Un Materiale Di Lettura.

Unità D'italia Mappa Concettuale . Contemporanea :: Federica.matteini

Unità D'italia Mappa Concettuale - Mappe Diritto_Ed. Civica - Italia Politica: Stato Italiano, Costituzione,Ordinamento Politico Ed ...

Unità D'italia Mappa Concettuale - Mazzini, Garibaldi, Cattaneo, Gioberti E Cavour.

Unità D'italia Mappa Concettuale : Mappa Concettuale Per L'esame Di Terza Media Che Descrive Tutti I Collegamenti Delle Materie Con Argomento Principale L'unità D'italia.

Unità D'italia Mappa Concettuale , Qual È La Latitudine E La Longitudine E Dove È L'italia Sulla Mappa Di Google?

Unità D'italia Mappa Concettuale - Sono Anche Probabilmente Le Più Usate Perché Se C'è Un Sistema Che Viene Insegnato A Partire Dalla Scuola Media È Proprio Quello Delle Mappe.

Unità D'italia Mappa Concettuale . (I Documenti Complementari, Cos'è Un Concetto?

Unità D'italia Mappa Concettuale : Nord 41° 55' 23.16 (Espresso In Notazione Decimale 41.9231002) Longitudine:

Unità D'italia Mappa Concettuale - Prima Di Iniziare, Vediamo Come Era Divisa L'italia Prima Dell'unità, Attorno Al 1815: