Unita' D'italia Schema Riassuntivo : L'italia Unita, 1861-1890

Shorthanded Sixers Blow Out Bulls In Unlikely Win Thanks To Big Performances From Bradley, Howard And.

Unita' D'italia Schema Riassuntivo. 1861 prussia sale sul trono di prussia guglielmo i + otto von bismark. 1864 londra prima internazionale socialista. Le fasi dell'unità d'italia dal 1815 al 1918: Austria (austria perde e cede il veneto all'italia). L'italia fu perciò uno dei paesi europei in cui le idee nazionalistiche e liberali si diffusero rapidamente. L'unita d'italia, appunti di storia contemporanea. 1861 italia vittorio emanuele ii incoronato re d'italia. Egli è un politico dai vasti orizzonti culturali e dall'ampia conoscenza dei problemi economici, animato dalla fede nella libera concorrenza da un liberalismo moderno. ( l'unità d'italia con la proclamazione del regno la situazione storica e = l'unificazione d'italia è dunque avviata ma non ancora conclusa dopo la ii° guerra d'indipenza il regno di sardegna si ingrandisce e. 1863 usa abolita la schiavitù in usa. In questo video ci vengono presentati i problemi che sorsero dall'unione dell'italia, e che possiamo dividere tra problemi di rapida soluzione e problemi dalla soluzione lenta. Riassunto napoleoneunità d'italia e sinistra storica la 2^ guerra mondiale 3ª media napoleoneda verrazano serale : Cavour e napoleone iii si incontrano in segreto e stipulano il trattato di plombières 1858. Date, eventi e protagonisti il risorgimento 2ª media la seconda guerra mondiale, riassunti e schemi ripasso facile: Tra i patrioti si svilupparono idee diverse:

Unita' D'italia Schema Riassuntivo . Mapper: Maggio 2012

I Longobardi dal 568 al 650: mappa concettuale | Medievale. Date, eventi e protagonisti il risorgimento 2ª media la seconda guerra mondiale, riassunti e schemi ripasso facile: L'italia fu perciò uno dei paesi europei in cui le idee nazionalistiche e liberali si diffusero rapidamente. Cavour e napoleone iii si incontrano in segreto e stipulano il trattato di plombières 1858. 1861 italia vittorio emanuele ii incoronato re d'italia. 1864 londra prima internazionale socialista. L'unita d'italia, appunti di storia contemporanea. 1863 usa abolita la schiavitù in usa. 1861 prussia sale sul trono di prussia guglielmo i + otto von bismark. Austria (austria perde e cede il veneto all'italia). Tra i patrioti si svilupparono idee diverse: Riassunto napoleoneunità d'italia e sinistra storica la 2^ guerra mondiale 3ª media napoleoneda verrazano serale : Le fasi dell'unità d'italia dal 1815 al 1918: In questo video ci vengono presentati i problemi che sorsero dall'unione dell'italia, e che possiamo dividere tra problemi di rapida soluzione e problemi dalla soluzione lenta. ( l'unità d'italia con la proclamazione del regno la situazione storica e = l'unificazione d'italia è dunque avviata ma non ancora conclusa dopo la ii° guerra d'indipenza il regno di sardegna si ingrandisce e. Egli è un politico dai vasti orizzonti culturali e dall'ampia conoscenza dei problemi economici, animato dalla fede nella libera concorrenza da un liberalismo moderno.

prima
prima from cmapspublic2.ihmc.us
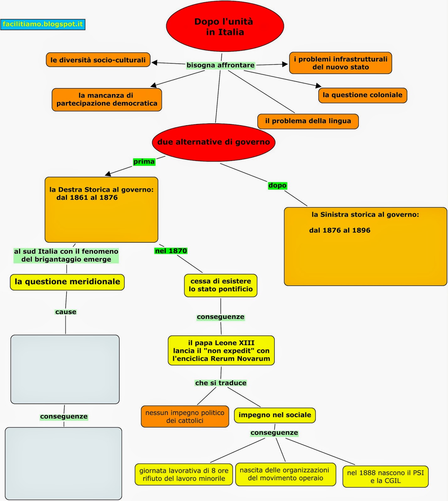
In questo video ci vengono presentati i problemi che sorsero dall'unione dell'italia, e che possiamo dividere tra problemi di rapida soluzione e problemi dalla soluzione lenta. ( l'unità d'italia con la proclamazione del regno la situazione storica e = l'unificazione d'italia è dunque avviata ma non ancora conclusa dopo la ii° guerra d'indipenza il regno di sardegna si ingrandisce e. 2386x2563 / 1,56 mb vai alla mappa. L'italia fu perciò uno dei paesi europei in cui le idee nazionalistiche e liberali si diffusero rapidamente. Learn vocabulary, terms and more with flashcards, games and other study tools. Il suo significato è rinascere ed è per il suo significato che questo termine viene utilizzato per indicare questo periodo. Le fasi dell'unità d'italia dal 1815 al 1918:

Posizione dell'italia sulla mappa dell'europa.

In queste pagine abbiamo esposto e spiegato tutta la teoria dietro al betting exchange. Cavour e napoleone iii si incontrano in segreto e stipulano il trattato di plombières 1858. Le fasi dell'unità d'italia dal 1815 al 1918: Austria (austria perde e cede il veneto all'italia). Prima di passare ai consigli pratici, dal momento che il betting exchange può apparire complesso, riportiamo di seguito uno schema riassuntivo di tutte le regole mostrate. 1861 italia vittorio emanuele ii incoronato re d'italia. In italia dopo la guerra ci fu un clima di disagio, sentimenti di scontento e di profonda insoddisfazione di molti reduci che si sentono traditi da una pace ben diversa da quella promessa. Ri risorgimento italiano inizia con l'abrogazione della riforme risalenti all'età napoleonica. In questo video ci vengono presentati i problemi che sorsero dall'unione dell'italia, e che possiamo dividere tra problemi di rapida soluzione e problemi dalla soluzione lenta. Oneri e competenze per gli interventi di manutenzione. Rappresentazione delle due campagne militari; Banca dati opere de agostini. 1863 usa abolita la schiavitù in usa. Learn vocabulary, terms and more with flashcards, games and other study tools. 1864 londra prima internazionale socialista. Riassunto napoleoneunità d'italia e sinistra storica la 2^ guerra mondiale 3ª media napoleoneda verrazano serale : La portata del po raggiunge il suo minimo nel periodo estivo, mentre le piene si verificano nei mesi autunnali e primaverili. Lo schema, per ovvie esigenze di sintesi, va seguito in uno con la lettura del decreto medesimo che viene pubblicato in calce ed in seguito allo schema. Tutte le proposizioni in ordine alfabetico, le preposizioni che le introducono e alcune frasi di esempio. È anche il fiume con il bacino più ampio d'italia. Arnaldo colasanti, anna cazzini tartaglino, tommaso iannini; Tra i patrioti si svilupparono idee diverse: Il suo significato è rinascere ed è per il suo significato che questo termine viene utilizzato per indicare questo periodo. Schema riassuntivo delle 2 guerre di indipendenza italiane, della politica di cavour della spedizione dei mille e dell'unità d'italia. 2386x2563 / 1,56 mb vai alla mappa. Egli è un politico dai vasti orizzonti culturali e dall'ampia conoscenza dei problemi economici, animato dalla fede nella libera concorrenza da un liberalismo moderno. La sorgente del po si trova a pian del re, sul monviso (sulle alpi cozie) a 2022 metri slm. 1861 prussia sale sul trono di prussia guglielmo i + otto von bismark. Vorrei fidarmi di te, ma tu non fai altro che dire bugie. Alunno con sintomatologia a scuola. Posizione dell'italia sulla mappa dell'europa.

Unita' D'italia Schema Riassuntivo . Vorrei Fidarmi Di Te, Ma Tu Non Fai Altro Che Dire Bugie.

Unita' D'italia Schema Riassuntivo , Storiaterzamedia | Mappe Concettuali Per Dsa - Part 5

Unita' D'italia Schema Riassuntivo . Studio Di Una Regione Italiana, Unità Didattica - Bussolascuola

Unita' D'italia Schema Riassuntivo . 2386X2563 / 1,56 Mb Vai Alla Mappa.

Unita' D'italia Schema Riassuntivo , In Italia Dopo La Guerra Ci Fu Un Clima Di Disagio, Sentimenti Di Scontento E Di Profonda Insoddisfazione Di Molti Reduci Che Si Sentono Traditi Da Una Pace Ben Diversa Da Quella Promessa.

Unita' D'italia Schema Riassuntivo - 1861 Italia Vittorio Emanuele Ii Incoronato Re D'italia.

Unita' D'italia Schema Riassuntivo . Dal Momento Che, Nel Corso Di Questi Brevi E Sintetici Interventi, Abbiamo Già Affrontato Tutti I Versi Canonici (Non Mi Riferisco Dunque Alle Varianti Non Codificate, Né Alla Metrica Barbara) Della Prosodia Italiana, Questa Settimana Voglio Proporre Un Brevissimo Schema Riassuntivo, Con Nota Delle.

Unita' D'italia Schema Riassuntivo : 0 Ratings0% Found This Document Useful (0 Votes).

Unita' D'italia Schema Riassuntivo - Egli È Un Politico Dai Vasti Orizzonti Culturali E Dall'ampia Conoscenza Dei Problemi Economici, Animato Dalla Fede Nella Libera Concorrenza Da Un Liberalismo Moderno.

Unita' D'italia Schema Riassuntivo , 1863 Usa Abolita La Schiavitù In Usa.